Infinity the Game
Fundamental Frictions
I’ve recently fallen back into Corvus Belli’s Infinity table top war game. As I dig deeper into the rules I am consistently surprised at how deep the ruleset goes and the wonderful challenge of trying to play it well. For those who don’t know, Infinity is a cyberpunk skirmish war game using an Active V Reactive player mechanics. Both players are playing at all times, trying to further their own objectives while preventing their opponent from completing theirs. There is a lot to unpack when it comes to Infinity so I’ll leave the specific rules for follow up posts.
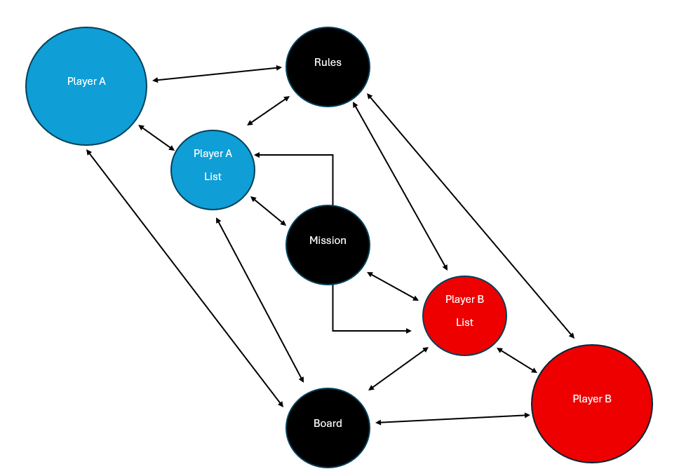
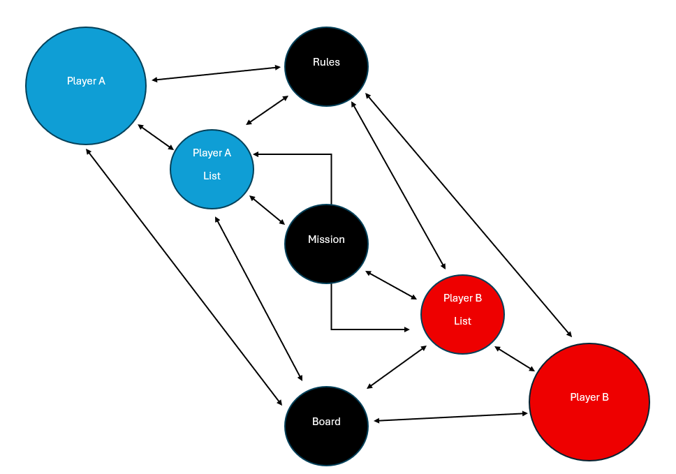
Ultimately Infinity, like all games, are just a series of choices made in order to achieve some sort of Win or avoid some sort of Lose. I maintain that choices made between games are Strategic while choices made during the game are Tactical. Strategic choices in wargames are with out context. These choices are made in abstract about what your opponents actions could be, what can be done to counter those actions, and what you need to bring to the game to be successful. Tactical decisions are made with context, when you can see the board, the game state with all the public and hidden information, and the specific location of various profiles. Often times Games are won and lost in list building, by bringing tools that don’t complete the mission or are countered by your opponent, or during the Deployment Phase, by failing to play the board.
Each game players select a mission, usually from the current Infinity Tournament System (ITS) pack, which provides the objectives, or Win/Lose conditions. Games are played over 3 rounds with players alternating between Active and Reactive. In general, the game favours the Active player with more dice and the ability to choose the engagements.
I suggest there are 3 fundamental areas of friction for every Infinity game. A players understanding of the rules, the ability for their list to play the mission and counter their opponents list, and the ability for the player to play the board with the list they brought. Each players choices are influenced by the board, the rules, and the tools their brought to this particular mission and how those tools interact with the opponents tools.
To play within the rules one must understand the rules. Infinity’s rule book is close to 200 pages of specific rules, wording, and examples of interactions. It has a sharp escalation of difficulty from introduction to execution. Of course both players understanding of the rule shape how they go about completing the mission. To add to this, a players knowledge of the rules also effects the choices they make in list building.
Profile selection during list building is critical to having the tools to play the rules, the mission, the board, and counter your opponents plays. Players can be placed in a disadvantage by taking profiles that are easily countered by models in your opponents list. For instance, a list that relies on Smoke Grenades to block firing lanes will run into trouble should the opponent have a Mutli-Spectrum Visor which allows for reactions through Smoke Zones. List building is a source of constant discussion and has an element of art to it. In my experience, I tend to play models that may not be the best choices for the particular mission or my opponents faction but I have enough experience with those profiles to use them well on any board for any mission.
Finally, a players ability to leverage the tools they brought to play the board impacts choices players will make. If the board is open and offers broad sightlines then profiles that have long range weapons and higher Ballistic Skill are going to be favoured. On the reverse side, a dense board allowing skirmishers or warbands to get up close with out long range Automatic Reactive Orders are going to limit the effectiveness of those long range pieces.
I hope this discussion on the fundamental frictions helps players understand the interconnected nature of their list choices, the mission, and the board!


